蓄电池组监测系统
品牌:
建大仁科
型号:
RS-XDC
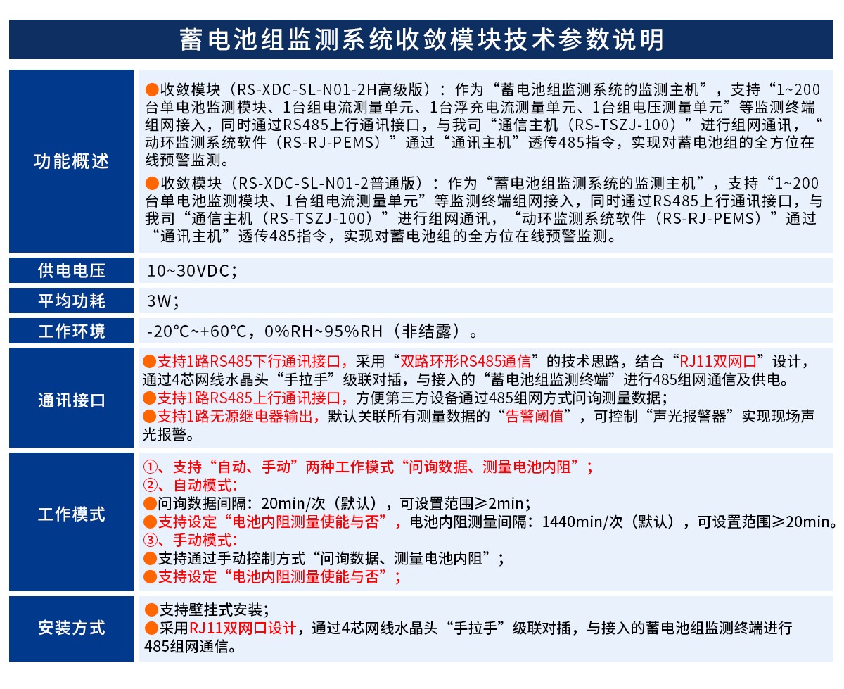
基于“收敛模块”的蓄电池组监测系统,采用“双路环形RS485通信”设计方式,可通过RJ11网线水晶头“手拉手”级联对插方式接入“1~200台单电池监测模块、1台组电流测量单元、1台浮充电流测量单元、1台组电压测量单元”,实现对蓄电池组的全方位在线预警监测。
13156189479
详情介绍









品牌:
建大仁科
型号:
RS-XDC
基于“收敛模块”的蓄电池组监测系统,采用“双路环形RS485通信”设计方式,可通过RJ11网线水晶头“手拉手”级联对插方式接入“1~200台单电池监测模块、1台组电流测量单元、1台浮充电流测量单元、1台组电压测量单元”,实现对蓄电池组的全方位在线预警监测。
13156189479
详情介绍








